Adaptogens and Stress - time to adapt or perish!

That is a bit extreme! But adaptogens do help you deal with stress and we are all a little stressed these days. SO lets explore stress and how adaptogens assist with this.

What is an Adaptogen?

Though this word is a relatively new concept to western medicine, China and Eastern medical theory has employed their use for centuries. The intent behind their use is the very basis of a preventative approach to health and well being. Basically their action is one that improves the body’s adaptability, enabling the body to avoid reaching a point of collapse or over-stress. It defined as a substance that increases the body resistance or adaptation to physical, environmental emotional or biological stressors and promotes normal physiological function .

Adaptogens can have an overall tonifying effect or provide benefit within specific organ such as the circulatory, respiratory, digestive, reproductive and nervous systems. They improve vitality and energy, increase wellbeing and physiological reserves. They can help a person out of the exhaustion phase and into a healthy resilience phase.

How Adaptogens Work

Despite their long traditional use, more and more research continues to appear regarding the present day use of these remedies. The core of their action appears to be in helping the body deal with the physiology of stress. When we’re unable to cope with external pressures it leads to internal repercussions, and the manifestation of illness can develop in many diverse forms. Adaptogens seem to increase the threshold of resistance to damage through supporting the adrenal glands and possibly pitutiary gland function. Their normalizing effect leads to contradictory actions depending on the body’s needs. The restorative quality of these herbs is a unique feature of herbal medicine unlike any in the pharmaceutical index.

Adaptogens are capable of restoring normal tone and function to the HPA (hypothalamic/pituitary/adrenal) axis and SAS (sympatho-adrenal system) and therefore to the entire body. As the adrenal glands underlie much of the body’s response to external and internal stressors. While improving resistance to stress they help to prevent some of the more common symptoms of stress including poor concentration, sleep disturbance, fatigue, decreased immune response, and decreased resistance to infections.

  • Promote the production and/or reduce the breakdown of some stress hormones.

  • Protect the adrenal glands from wasting under chronic stress.

  • Enhance all aspects of performance.

Quick definition of stress:

Stress is any demand on the body to adjust, it is any arousal be it negative ( fear, injury) or positive (falling in love).

And yes falling in love stimulates this response. What we normally mean with stress is “distress” -a stimulus the overrides our normal ability to cope or adjust.

During stress physiological reactions take place starting in the hypothalamus via the pituitary gland to the adrenals (and often other end organs such as the ovaries and thyroid). This is commonly referred to as the HPA axis (hypothalamus pituitary adrenal axis). Stress left unmanaged causes a lot of inflammation in the body and the breakdown of normal processes leading to a host of various conditions and disease states.

The general adaptation syndrome aka GAS

Is known by 3 phases: alarm, resistance and exhaustion.

Now our adrenals never truly “exhaust” or run out of the ability to make hormones or we would be dead! But the name refers to a more extreme loss of ability to manage stress and the physical illness that then set in as a result.

Alarm:

  • This is what we typically think of as the “fight or flight”. Fear is a very strong activator of this system. Immediately noradrenaline and adrenaline are released from the renal medulla by the sympathetic nervous system (SNS) by the hypothalamus.

  • These hormones alert and mobilise the body resources for immediate physical activity. Because we either have to fight the bear or run away from it.

  • When the SNS is activated the parasympathetic nervous system is damped (PNS) which controls actions such as digestion, relaxation and reproduction because hey we don’t need those right now we are under stress and have to act- now! At the same time but moving a little bit more slowly is the hypothalamus telling the anterior pituitary via CRP (corticotrophin releasing hormone) to secrete ACTH( adrenocorticotrophic hormone). ACTH triggers the release of what are called glucocorticoids (cortisol) from the adrenal cortex.

  • Cortisols response is much slower in the body than adrenaline and it hangs around a lot longer. Why do we need both? Well think of adrenaline as really dramatic gets the heart racing etc  so we can run or fight and cortisol is more to deal with the aftermath. Cortisol keeps glucose pumping in the body by breaking down protein and fat, reduces inflammation (incase we got injured so we can keep moving) and elevates the pain threshold.

Resistance:

  • When the stress has passed and we have returned to near normal reactions after adjusting. Ie moving is stressful but once you adjust to your new home it becomes the new normal. Alarm and resistance are normal and we flutatue between the 2 in our lives it how we grow as people. But when we can’t handle the stress and don’t develop resistance we enter what is termed exhaustion.

Exhaustion:

  • Now as i mentioned it’s not true exhaustion but a failure to deal with the stress and build resilience. We are continuing to release hormones When we continually release these stress hormones not in an acute context it leads to contains such as diabetes, high blood pressure and caner etc. You never stop making cortisol you can’t run out as i said or you would be dead but the levels in your body due to prolonged use can cause abnormal readings and fluctuate. Not to mention the flow on effects to other systems ie hormones and thyroid as will be demonstrated below

Signs of Sympathetic Nervous System dominance (SNS) VS Parasympathetic Nervous System dominance (PNS)

SNS Dominance

  • Constipation

  • Sweating

  • Bronchodilation

  • Increased blood pressure and heart rate

  • Increased urination

  • Increased glucose from liver

  • Anxiety

  • Dilated pupils (short term)

PNS Dominance

  • Diarrhoea, IBS

  • Poor memory “ brain fog”

  • Slow thinking, confusion

  • Exhaustion

  • Decreased blood pressure, decreased pulse, palpitations

  • Fainting/dizzy

  • Feeling cold

  • Weight gain (insulin resistance)

  • Chronic infection

  • Bronchoconstriction

  • Depression

  • Small pupils (short term)

Stage 2 Adrenal Stress

  • Increased cortisol

  • Low DHEA

  • Panic attacks

  • Mood swings

  • Early stage of exhaustion

Stage 3 Adrenal Exhaustion

  • Low Adreanline

  • Low Cortisol

  • Low DHEA

Lets talk some pathways

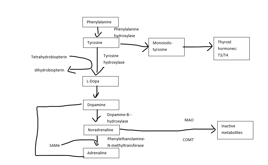
Adrenal Cortex: produces cortisol, aldosterone, DHEA(all steroid hormones are cholesterol derived)

Adrenal Medulla: produces Adrenaline, Nor-adrenaline (Tyrosine derived)

This is why men who are chronically stressed have issues with low testosterone and women can loose their periods.

-Oestrogen is broken down by the liver: phase1 (CYP1A1, CYP1B1, CYP3A4), phase 2 (methylation: SAMe & glucoronidation)

-Sex binding globulin transport hormones in the body and is made by the liver- it binds strongest to testosterone ans its production is stimulated by high oestrogen.

-There are 3 types of Oestrogen: E1= Oestrone, E2= Oestradiol, E3= Oestriol

*Oestradiol is 18x more potent the other oestrogens!

-Oestriol is mostly produced in fat cells and in pregnancy.

-The gut plays a major role sin metabolism of hormones and excretion. If you are constipated thatn you will get more reabsorption of oestrogen.

  • So when we have high cortisol we get low DHEA and low testosterone (high blood sugar levels, smoking and digoxin toxicity also decrease these)

  • High cortisol interferes with the HPT (hypothalamic pituitary thyroid) and this may contribute to autoimmune thyroiditis due to adrenal dysfunction and then immune dysfunction. Thyroid binding globulin increases when cortisol increases. High cortisol decreases the conversion of T4-T3. High cortisol causes thyroid hormone resistance - can’t bind to the receptors properly. High cortisol increases insulin resistance and sex hormone imbalances and resistance.

  • Neurotransmitters become out of balance due to chronic stress and GABA decreases. Monoamine metabolism becomes altered and so there is reduced melatonin and serotonin. Growth factors in the brain (survival and neurone regeneration- especially the regions for mood/emotion/behaviour) become depleted.

CAR- Cortisol Awakening Response

Lets quickly mention CAR. CAR occurs within first 10-30min of waking- it sets you up for the rest of your day. . When sunlight hits your eyes and tells your body (adrenal glands) we need to make cortisol fast. Now if your body can not make enough quick enough or it makes too much too fast it can cause symptoms.

Symptoms such as:

  • Anxiety.

  • Depression.

  • Inflammation.

  • Worse energy levels.

  • Increased risk autoimmune.

  • Worse blood sugar response.

  • Not feeling resilient.

CAR too high or too low:

Too high:

  • This maybe releated to the Somogyi (so-MOH-gyee) effect in diabetes that happens when a low blood sugar (hypoglycemia) episode overnight leads to high blood sugar (hyperglycemia) in the morning due to a surge of hormones. You can have an early spike in cortisol before you wake up which in turn can increase glucose production. The brain and adrenal communication is inappropriate and you wake up with elevated blood glucose levels.

Too low:

  • If don’t have a strong awakening response ie. you don’t make enough cortisol- then you wake up low blood glucose -wake up feeling tired, so you wake up in a fasting body state as your body is not breaking down fatty acids to make glucose like it should before you eat. It means you can also wake up shaky and hungry.

You should go from awake to fully conscious in 30-60mins.(Sleep apnoea really affects this).

To try and determine how CAR is working for you ask these simple questions?

  • What are your repeat patterns? - ask how stressed are you in the morning -running around. Do you needs lots of coffee?

  • When you go on vacation how do you feel? Anticipatory stress? Does it take you 4-5days to relax? Type A personalities find it harder and longer than this sometimes to wind down when they do take holidays.

Circadian rhythm and CAR:

Circadian rhythm is really important for proper CAR. We need to have a cyle of light to dark not constant light (ie think about all that screen time). In the morning we want light exposure. But at night we need things to be dark- so try ans minimise that screen time or at least dull it 1hr before sleep so your body get ths message it can start to swtich off and stop making so much cortisol and keep the melatonin flowing. Melatonin and cortisol should be in a wave to one another.

The importance of sleep for CAR:

  • If you hit all your stages of sleep and get at least 8hrs you will be more resilient and can handle your day- whaterer stress might be thrown at you. Especially if we can’t get rid of all your stress- we need to put things in place to best manage it.

  • Deep sleep restores and heals the brain via the glymphatic system and cleans our brain. Most of which is done in first part of sleep.

  • 10-11pm for alot of people is the best time for sleep.

  • Teenagers are often in the alpha wave state more which is why they wake up to sounds easier than adults.

  • Its a good idea to have alarms with lights to wake up like sun. Alarms themselves do not affect awakening response. How do we know this think about when you have to shift your usual alarm to catch a flight - you feel that change don’t you but it’s not CAR.

CAR and the damage it can do when out of wack:

  • CAR has an effect on energy, resilience and mood, memory/recall and even cancer- increased mortality.

  • If your CAR isn’t working properly then you are also at increased risk of autoimmune conditions.

    • If your cortisol isn’t flowing in a nice wave throughout the day with a peak in the morning and lull in the evening - if its more at a constant rate throughout the day your body can struggle to kill cells that have failed their inspection so to speak and have gone rogue. This is what happens in autoimmune conditons and your T-cell (type of immune cell) start attacking your body’s tissue when it shouldn’t.

  • Under stress you can’t remember- properly .

    • Cortisol can cause destruction to hippocampus cells or restructure that area is long standing. The flip side to this is we need a little cortisol to help with recall and when leaning to lay down the pathways. So a little in bursts is good a lot long term not so good.

  • Drugs (like steroids), traumatic brain injury , car accident- can also affect the hippocampus and affect CAR same as the hypothalamus.

    • Isotrerionine - affects hypothalamus and cortisol as can Opioids, Benzodiazepines and steroids as mentioned ( its very difficult to correct CAR if on steroids).

  • Your RAS (reticulating activating system)- could cause restructure in this system for the better . But it takes time and effort to change patterns.

  • Melanoma and breast cancer rates are increased in flight staff/ shift workers and this maybe partly due to them haivng a worse CAR.

What do we do about CAR that is out?

  • We can’t fix the reproductive rhythm until we fix the circadian rhythm.

  • We need to sort out sleep and try and stop stimulating cortisol at the wrong times of the day. Which will depend on an individual’s circumstances and what they are doing that is impacting this rhythm.

  • Adaptogens & Vitamin B6 can help modulate and get CAR working properly.

  • We can try and correct the cycle with melatonin -it is anti-inflammatory, get the correct sleep wake cycle and melatonin drives reproductive rhythm.

  • Melatonin:

    • Original research based on physiologically- 0.3mg a day.

    • However most supplement companies make 1-5mg. People do better 0.3-0.5mg daily.

    • Antioxidant effects of melatonin -20mg for cancer -more potent than glutathione!

Herbal Examples of adaptogens:

  • Glycyrrhiza glabra (Licorice)

  • Panax ginseng (Korean ginseng)

  • Panax quinquefolium (American ginseng)

  • Eleutherococcus senticosus (Siberian Ginseng)

  • Rhodiola rosea (Rhodiola)

  • Schizandra chinensis (Schizandra)

  • Withania somnifera (Ashwagandha)

  • Astragalas membranoccocus (Astragalus)

  • Codonposis pilosula (Codonposis)

  • Centella asiatica (Gotu kola)

  • Andrographis paniculata (Andrographis)

  • Asparagus racemosus (Shatavari)

  • Bacopa monniera (Bacopa)

  • Ganoderma lucidum (Reishi)

  • Grifola frondosa (Maitake)

  • Lentinus edodes (Shitake)

There are often broken into:

  • HPA-axis adaptogen tonics

    • Withania - supports the nervous system and endocrine systems. It’s good for balancing.

    • Rhodiola- good for fatigue and cardiovascular problems, generalised anxiety and sleep disorders

  • Adrenal restorative

    • Used more longer term to restore balance

    • Licorice- make sure you watch salt intake especially with this herb

    • Rehmania- also anti-inflammatory and reduces fatigue, “cooling herb"

Herbs useful For emotional stress;

  • California poppy

  • Corydalis

  • Jamaican dogwood

  • Kava

  • Mexican valarian

  • Skullcap

  • Damiana

  • St Johns wort

  • Valarian

  • Zizyphus

Herb useful For physical stress:

  • Korean ginseng

  • Licorice

  • Rhodiola

  • Sarsaparilla

  • Schisandra

  • Siberian ginseng

  • Tribulus leaf

  • Withania

  • Rehamania

Quick summary on a few of the herbs:

Panax Ginseng (Korean Ginseng)

  • 25 different ginenosides at least in this plant.

  • High yield ginsenosides in the root (lateral) and root hair traditionally however the main root is used.

  • Quality of h root extract was a ration 1:2 of Rg1 : Rb1.

    • Rg1 is stimulating and a sympathomimetic.

    • Rb1 is sedating and a parasympathetomimetic.

    • Even though we use less Rg1 it tends to dominate the mix.

  • Actions;

    • Powerfully stimulating adapting, cardiotonic(mild), anti-aging( small does in middle age).

  • Uses:

    • Acute stressful stimuli requiring maximal physical and/or mental performance( especially bursts of speed/strength), debility related to age- especially rapid ageing.

  • Caution:

    • Can be over stimulating especially with other stimulants ie coffee, avoid long term use especially in healthy young people, may care insomnia is taken in the late afternoon/ evening.

  • Contraindications:

    • People with a tendency towards mania/aggression, pregnancy, hypertension and acute infection.

Withania somnifera (Withania aka Ashwaganda)

  • See longer post where I went into more detail about this herb on this blog.

  • Use the root of the plant.

  • Actions:

    • Relaxing adaptogen, immunomodulator, mild sedative.

  • Uses:

    • Debility resulting from chronic stressful situations, chronic stress where the person tends to respond with anxiety, mani or aggression, chronic viral infections leading to considerable debility and weight loss, debility in late stages of pregnancy.

Eleutherococcus senticosus (Siberian Ginseng)

  • Root of the pant is used.

  • Eleutheroside E is a marker of a good quality product.

  • Actions:

    • Moderate stimulating adaptogen, immunomodulator.

  • Uses:

    • Chronically stressful situations requiring maximal physical/mental performance ( especially endurance and mental agility), lethargy and debility, insomnia due to stress, chronic viral infections.

  • Caution:

    • May cause some over stimulation.

  • Contraindicated:

    • Acute infections and anticoagulants.


Want to know more about adaptogens and stress? I will do more on individual plants soon but i think next we should explore the nervines as a grup.

Much love Courtney x

https://www.ncbi.nlm.nih.gov/pmc/articles/PMC3847740/